México, 16 de diciembre de 2015.- Todas las disposiciones de la llamada Ley Silla entraron en vigor esta semana, por lo que los centros de trabajo en México están obligados a cumplir plenamente con la reforma a la Ley Federal del Trabajo (LFT) que reconoce el derecho de las personas trabajadoras a descansar sentadas durante la jornada laboral cuando la actividad lo permita.
Con ello, concluyó el periodo de transición otorgado a las empresas para adecuar sus normas internas. A partir de ahora, no existen prórrogas y el incumplimiento puede derivar en sanciones por parte de la autoridad laboral.
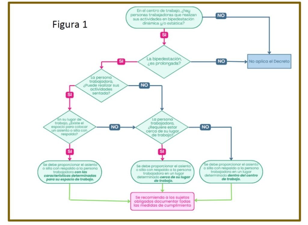
La reforma, publicada en el Diario Oficial de la Federación en diciembre de 2024, tiene como objetivo proteger la salud de quienes laboran de pie durante periodos prolongados, una práctica común en sectores como comercio, servicios, hotelería, restaurantes, supermercados y seguridad privada.
Fechas clave de la Ley Silla
La Ley Silla siguió un calendario escalonado. El 17 de junio de 2025 entró en vigor y se volvió exigible el derecho de los trabajadores a contar con sillas con respaldo y pausas para descanso durante la jornada laboral. Posteriormente, se otorgó un plazo para que las empresas ajustaran su normatividad interna.
Ese periodo concluyó esta semana. Desde el 15 de diciembre de 2025, todas las disposiciones son plenamente obligatorias, incluyendo la adecuación de los reglamentos interiores de trabajo, protocolos internos y lineamientos operativos relacionados con el uso de asientos y descansos.
Qué obliga la reforma
La Ley Silla establece que los empleadores deben proporcionar asientos con respaldo suficientes, ubicados en los puestos de trabajo o en áreas cercanas y accesibles.
También prohíbe obligar a las personas a permanecer de pie durante toda la jornada, salvo en actividades donde ello resulte estrictamente indispensable.
Además, los centros de trabajo deben incorporar estas medidas en sus reglamentos internos, definiendo tiempos, condiciones de uso y espacios destinados al descanso.
Sanciones y derechos laborales
El incumplimiento puede derivar en multas económicas previstas en la legislación laboral que van desde las 250 y 2,500 UMAs, es decir entre los 28,000 pesos hasta más de 2000,000 pesos y suspensiones parciales o totales para reincidentes.
Las personas trabajadoras pueden presentar denuncias ante la Secretaría del Trabajo y Previsión Social (STPS) o la PROFEDET, incluso de manera confidencial.
Con la entrada en vigor total de la Ley Silla en México, el descanso durante la jornada laboral deja de ser una práctica discrecional y se consolida como un derecho legal.

Imagen Portada: Freepik.es















